
信件截图
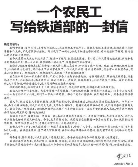
昨日,《温州都市报》刊登了一个名叫黄庆红的重庆籍农民工写给铁道部的一封信,信中讲述了他4次到火车站排队买票,依然未能如愿。工作人员告诉他用网络和电话购票,可能比排队更快。但网络和电话购票,对于生活艰苦的农民工来说,比通宵排队购票更不现实。
黄庆红讲述了他来温州打工十几年的艰辛,以及每年春运回家买火车票的困难。他在信中说,回重庆火车票190元一张,汽车票560元一张。“我不想坐汽车,贵了好几百块钱呢,我平时都舍不得给女儿花钱,要是省下来的这钱给女儿花多好啊!”
去年是铁路部门服务改革年,从电话订票、网络购票,到火车票实名制,不仅让市民足不出户在家里就可以购买到火车票,还为广大市民购票提供了一个公开、公平、公正的售票环境,对于打击黄牛党的作用是不言而喻的。
然而,电话订票、网络购票属于新鲜事物,对于熟悉流程的购票人来说,十分轻松、方便。但黄庆红在信中坦言,由于文化水平的差异,这些新事物,对于许多农民工而言,反而增加了难度。正如他所说:“网络购票,对我们来说太复杂,太不切合实际了。我们连买票的资格都没了。”“每年春运,排队买票,对我们农民工是折磨。今年我们想要这样的折磨,也没有了。”
重庆农民工黄庆红的困惑,相信也是大多数在春运期间,望票兴叹的广大农民工们的心声。在春运期间,返乡农民工应该是春运潮的主力,但他们却大多不太了解网络,更不了解网络购票。
在此,希望铁路部门多宣传电话订票、网络购票等相关知识,让更多的农民工了解、掌握电话订票、网络订票等铁路相关知识的流程。
同时,多照顾一下文化差异的农民工,多留一部分火车票到售票窗口。(重庆晨报讯 周远华)
重庆籍民工致信铁道部:网购车票太折磨
稿源: 重庆晨报 2012-01-05 09:02:44

信件截图
昨日,《温州都市报》刊登了一个名叫黄庆红的重庆籍农民工写给铁道部的一封信,信中讲述了他4次到火车站排队买票,依然未能如愿。工作人员告诉他用网络和电话购票,可能比排队更快。但网络和电话购票,对于生活艰苦的农民工来说,比通宵排队购票更不现实。
黄庆红讲述了他来温州打工十几年的艰辛,以及每年春运回家买火车票的困难。他在信中说,回重庆火车票190元一张,汽车票560元一张。“我不想坐汽车,贵了好几百块钱呢,我平时都舍不得给女儿花钱,要是省下来的这钱给女儿花多好啊!”
去年是铁路部门服务改革年,从电话订票、网络购票,到火车票实名制,不仅让市民足不出户在家里就可以购买到火车票,还为广大市民购票提供了一个公开、公平、公正的售票环境,对于打击黄牛党的作用是不言而喻的。
然而,电话订票、网络购票属于新鲜事物,对于熟悉流程的购票人来说,十分轻松、方便。但黄庆红在信中坦言,由于文化水平的差异,这些新事物,对于许多农民工而言,反而增加了难度。正如他所说:“网络购票,对我们来说太复杂,太不切合实际了。我们连买票的资格都没了。”“每年春运,排队买票,对我们农民工是折磨。今年我们想要这样的折磨,也没有了。”
重庆农民工黄庆红的困惑,相信也是大多数在春运期间,望票兴叹的广大农民工们的心声。在春运期间,返乡农民工应该是春运潮的主力,但他们却大多不太了解网络,更不了解网络购票。
在此,希望铁路部门多宣传电话订票、网络购票等相关知识,让更多的农民工了解、掌握电话订票、网络订票等铁路相关知识的流程。
同时,多照顾一下文化差异的农民工,多留一部分火车票到售票窗口。(重庆晨报讯 周远华)
编辑: 陈燕